• Hallo TT-Modellbahner, schön, dass du zu uns gefunden hast.
    Um alle Funktionen nutzen zu können, empfehlen wir dir, dich anzumelden. Denn vieles, was das Board zu bieten hat, ist ausschließlich angemeldeten Nutzern vorbehalten. Du benötigst nur eine gültige E-Mail-Adresse und schon kannst du dich registrieren.
    Deine Mailadresse wird für nichts Anderes verwendet als zur Kommunikation zwischen uns.
    Die Crew des TT-Boardes

Fahrstrom, Rechteck, Automatikblockbetrieb und Handregler

Ja die gibt es, aber nicht in einem Stück, sondern mit Stufe I, II, III gekennzeichnet mit Ringen auf dem Schaft, Vorschneiden, Hauptschnitt, Feinschnitt oder so ähnlich.
Man kann auch den gezeigten Maschinenbohrer plan abschleifen und das Bohrloch ansenken, das funktioniert auch, aber Öl muß immer sein, ist wie Butter beim Backen.;)

JWC
 
Maschinengewindebohrer sind vorne normalerweise plan, weil sie durch die Maschine senkrecht geführt werden. Hand-Einschnittbohrer ( die das fertige Gewinde in einem Durchgang erzeugen ) haben eine Spitze zum Führen und sind für Sackgewinde nicht geeignet. Wie Ralf_2 schrieb, man sollte die vermeiden.
 
Weil die Bahnhofseinfahrt noch gebaut werden muß (IBW passen so nicht) und deswegen der Fahrweg noch nicht funktioniert, gibt es derweil mal etwas anderes, den Bahnsteig mit Licht.
1500mm, entspricht 180m im Vorbild. Dazu von Auhagen mehrere Steige (13221, früher 30221) und davon eigentlich nur die Ständer, die Dächer und die Steigmäuerchen.
Bahnsteig 0.JPG

Eine 160mm x 100mm Platine, 0.5mm dick, doppelseitig, wobei die Oberseite ihr CU voll behält - sie dient als Stützschicht. Geschnitten und plaziert wird auf 150mm, es werden 12 Streifen aus der Platine:
Bahnhofsdach 2.GIF

Die LED Anordnung ist so, daß immer 2 LED symetrisch zwischen 2 Stützen hängen. Beim ansetzen der folgenden Platine wird von der folgenden die 1. LED weggelassen.
Bahnsteig 1.JPG
Bahnsteig 2.JPG

ganze Länge von 1500mm:
Bahnsteig 3.JPG

Die Stege in den Stützen werden entfernt:
Bahnsteig 4.JPG

die Platine wird als Ganzes eingefädelt und liegt dann auf dem Querbalken auf:
Bahnsteig 5.JPG
Bahnsteig 6.JPG

es gibt nur 2 Anschlußdrähte die im Aufstieg versteckt werden:
Bahnsteig 7.JPG

Bahnsteig 8.JPG

Bahnsteig 9.JPG

es tut leuchten:
Bahnsteig 10.JPG
Bahnsteig 11.JPG

Wenn es dann dunkel wird gibt es noch ein Foto.
Die Bilder sind zwar gedreht, stellen sich aber von alleine hier auf den Kopf - Fehler unbekannt.
 
Mein lieber Zuckerbäcker, bitte verwende nicht diese unsagbar häßlichen und vorbildwidrigen Bahnsteigabgänge. Ich stelle Dir gern maßstabgetreue Modelle (als Neusilberbausatz) zur Verfügung. Sag mir nur, wieviel Du brauchst, löten kannst Du ja doch selbst.

lustige Grüße von Jürgen W.
Bahnsteigzugang ab 12:50
 

Anhänge

  • IMG_0001.JPG
    IMG_0001.JPG
    108,4 KB · Aufrufe: 128
  • IMG_0002.JPG
    IMG_0002.JPG
    117,8 KB · Aufrufe: 119
  • IMG_0003.JPG
    IMG_0003.JPG
    105,8 KB · Aufrufe: 113
  • IMG_0004.JPG
    IMG_0004.JPG
    100,4 KB · Aufrufe: 143
Zuletzt bearbeitet:
Hallo Jürgen,

war vorhin in Tharandt und Edle Krone auf dem Bhf, um nach den Bahnsteigen und den Abgängen zu sehen. Diese sehen irgendwie anders aus als die des Bausatzes, wobei der letzte Abgang seiner Art in Tharandt doch eine gewisse Ähnlichkeit mit dem von Auhagen hat. In Edle Krone ist der Abgang am Bahnsteigende Richtung Tunnel angesetzt und hat ein Dach. Der Tharandter hat keins, weil die Bahnsteigdächer nach außen hin nach oben zeigen (in Edle Krone auch), die Stützen nicht 2 sind, sondern eine, was die Regenrinne in der Mitte der Länge des Daches zur Folge hat. Das Auhagen-Bahnsteig-Dach fällt beidseitig nach außen hin ab, was 2 Rinnen verlangt.
Durch die Dacherhöhung bei Auhagen in der Mitte sieht der Abgang noch unnatürlicher aus, weil der Abstand von der Abgangsoberkante zur Dachunterkante ziemlich groß ist.

Im Vorfeld der Bahnsteigaktion hatte ich mir Deinen Film von den Abgängen nochmals angesehen; das ist hohe Kunst.
Zudem waren da noch einige andere Filmchen von anderen Modellbahnern.
Die Plastestützen sind eben Plastestützen, die Sitzbank eben auch ein dickes Plasteteil.

Die dickste Lok (die ich hab), ist die sächsische 94 von Beckmann. Die Stangenfangbügel ragen weit hinaus. Der Abstand zum Steig ist erträglich, kann ich nicht in mm beziffern. Wenn man ältere Filme betrachtet, dann ist der Schritt, den man beim zusteigen machen muß, erträglich.

Die Höhe des Steiges ist nicht richtig messbar, liegt jedoch ca 1mm unter der untersten Trittstufe der 4achs Reko, 3achs Reko und der B bzw. Y Wagen. Es kommt anhand von Bildern und Filmen auf etwa 600mm Vorbildhöhe.
Die derzeitige Höhe in den beiden originalen Bahnhöfen ist Epoche 6 angeglichen und hat 950mm (gemessen). Das war der Grund für die Sperrholzkonstruktion - die originalen von Auhagen sind zu hoch.

Die Breite des Steiges liegt in Edle Krone bei 4800 mm, gemessen mit dem Zollstock. In Tharandt hab ich nicht gemessen, zu viele blöd guggende Leute, jedenfalls ist er etwas breiter. Im Modell hab ich nun 43.75mm, was 5250mm bedeutet. Auch deswegen wieder die Sperrholzunterkonstruktion und nicht den Unterbau von Auhagen.

Der Belag ist von Vollmer (N7371), erschien mir als geeignet. Defizit an der Stelle - die Bedruckung. Da der Steig 1500mm lang ist, die Kartons von Vollmer nur 250mm lang sind, ergibt das Schnittkannten. Die Schwester meines Vertrauens brachte richtige Scalpelle mit, man sieht trotzdem eine Kante. Zudem fehlen bei einigen Karten von Vollmer die Randsteine, bzw sind schief gedruckt.
Von daher hab ich mit feinem Schmirgel abgezogen, an den Kanten und auch auf der Oberfläche, diese dann mit Pulverfarben verschmutz. Es ist zu sehen.
Der Joker in Göhren hat gar feine Sachen - vielleicht machen die auch eine ganze 1500mm Länge.

Das Dach, die Farbe, 20 aneinander geklebte Platten....

Kurzum, ja, so ein Aufgang von Dir gefällt sehr, zieht aber einen neuen Bahnsteig nach sich...

Kurz noch zur Beleuchtung:
Die Lichtstrahlleistung ist doch etwas hoch. Es kommt eine Konstanstromquelle davor und eine nachfolgende Konstantspannungsquelle, die mittels Phototransistor je nach Umgebungshelligkeit das Licht anpaßt. Am Tag eben dunkler.
 
Hallo Henry, die Bahnsteighöhe ergibt sich aus der Epoche, ca 50-100cm. Die Bahnsteigbreite ergibt sich aus Deinen Fahrzeugen und deren Außenmaßen, das Lichtraumprofil nach NEM ist auch zu berücksichtigen. Die Bahnsteigbeleuchtung in den Epochen IV und V waren direkt unter dem Dach, haben aber seitlich nicht so stark abgestrahlt, Lichtfarbe weiß bis kaltweiß. Den Oberbelag finde ich nicht schlecht, jedoch zwingend notwendig ist eine Bahnsteigkante aus größeren Steinen, wie bei Dir teilweise vorhanden. Bahnsteigabgänge unter Dächern waren meist nur Treppen mit Geländer, ohne Bahnsteigdach waren es Bauwerke zum Wetterschutz. Immer zu beachten ist die Länge des Abgangs. Eine Treppe mit Zwischenpodest ist etwa 10m lang, sonst wirkt es unnatürlich steil und wird eher eine Fahrgastfallgrube.

in diesem Sinne einfach weiterbauen und probieren...

lustige Grüße von
Jürgen W.
 
Die von Construkto vorgestellte ist ja so eher die preußische Variante der Bahnsteigabgänge, noch schön in Wolstyn/ Wollstein zu sehen, voll super! Wenn man eher so das sächsische Gelände nachahmen möchte bietet sich der schöne Lasercut-Bausatz von Herrn Lorenz an. Der unterirdische Teil läßt sich auch gut aus kräftigem Architekturkarton zurechtmachen und damit auch individuell auf die eigene Anlage anpassen,

Grüße!
 
Vielen Dank der Anregungen. Der Bahnsteig steht da nun so rum und bleibt vorerst auch so. Er ist komplett abnehmbar und änderbar, jedoch zu einem späteren Zeitpunkt. Er war zeitlich nur eingeschoben, weil der Fahrweg elektronisch noch nicht hergestellt werden kann. Es fehlt eine IBW, die demnächst kommt und eingetüdelt werden muß. Danach wird der Fahrtrichtungswechsel per Ub+ > 0 bzw 0 > Ub- getestet, heißt, eine Schiene bleibt immer Masse, die andere bekommt einmal 11V+ 10Khz 30/70 bis 70/30 für Rechtsverkehr oder 11V- 10Khz 30/70 bis 70/30 für Linksverkehr.
 
Nochwas lichtiges - Stellwerk. Das kleine von Auhagen, mir gefällt es gut, hat Ähnlichkeit zum abgerissenen des Tharandter Bahnhofs. Es waren noch 2 Reststreifen der Lichtplatine für den Bahnsteig da, gekürzt und an der Decke des Untergeschoßes eingesetzt. Jeder Streifen hat sein eigenes Ub+. Die Hebelbanketage bekommt auch noch 2 Streifen, der Massedraht guggt schon mal oben nach.

IMG_0227 - Kopie.JPGIMG_0235.JPG

Licht durchs Fensterkreuz, eimal etwas heller, das andere mal etwas dunkler:
IMG_0215.JPGIMG_0217 - Kopie.JPG

Das werden spielerein... :freude:
 
Dem Gregor seine DGV und die Polarisierung, so wie ich es gemacht habe. Vielleicht kann es jemand gebrauchen.
Als Antriebe sind die motorischen von Tillig drunter. Alle 4 sind so eingebaut, daß sich für alle dieselben Stellungen hinsichtlich der Einbaulage ergeben.

Die DGV in voller Größe. Links ist der Bhf, rechts schließt die freie Strecke an, gefahren wird im Rechtsverkehr.
DGV komplett.JPG

das Innenteil mit den Trennstellen:
DGV Innenteil.JPG

Die abstrakten Zeichnungen der 3 Möglichkeiten des Fahrweges. Es werden nur 4 Rel benötigt. Das setzt aber einen genügenden Anpreßdruck der Weichenzungen an die Backenschienen voraus, da die Zungen nicht extra mit Strom versorgt werden. Die mot Antreibe von Tillig erzeugen diesen Druck. Die Zunge als solches ist in dem Fall ein zusätzliches Relais.

1. Parallelfahrt
DGV Elektrisch Parallelfahrt.GIF

2. Ausfahrt aus dem Bhf
DGV Elektrisch Bhf Ausfahrt.GIF

3. Einfahrt in den Bhf:
DGV Elektrisch Parallelfahrt.GIF

4 gleiche Pläne, die Weichen mit eingezeichnet. Aus Sicherheitsgründen gibt es ein 2 pol Rel mit Umschalter, um eventll die Zungen doch mit Dauerstrom versorgen zu können.
Das Rel für den Schaltvorgang des Antriebes (Siemens V23) zählt nicht als Polarisationsrelais, dennoch sind beide Rel als Rel 1 bezeichnet - die Trennung sollte aber durch die beiden abgehenden Strichlinien erkennbar sein.
Der "Netzreset" beim zuschalten der Netzspannung stellt alle 4 Weichen auf "gerade". Zusätzlich wird ein von Hand ausgelöster "Netzreset" dieses ebenfalls tun.
Wenn alle 4 Weichen auf "gerade" stehen, ist das komplette Kreuzungsherz mit seinen Anschlußschienen stromlos. Fahrstrom wird nur aufgeschalten, wenn die sich jeweils über Kreuz gegenüberliegenden Weichen auf "abzweigen" stellen. Daraus ergibt sich aber auch, daß es nur die 3 Gesamtweichenlagen geben darf.

Die Ansteuerung per Tastendruck erfodert nur einen kurzen "H" Impuls.

W145
Weichenansteuerung mot Weiche 145 DGV rechts.GIF

W146
Weichenansteuerung mot Weiche 146 DGV rechts.GIF

W147
Weichenansteuerung mot Weiche 147 DGV rechtsl.GIF

W148
Weichenansteuerung mot Weiche 148 DGV rechts.GIF

Platine mit allen 4 Ansteuerungen, 100 x 100:
Weichenansteuerung mot Weichen DGV rechts.GIF

Platine real:
DGV Ansteuerung.JPG

Tastenpult, die linken 8 Tasten mit LED sind zuständig:
Tastenpult.JPG

Die Verteilung der Herzstücken 5 und 6, sowie der Anschlüsse erfolgt über eine kleine Lötlüsterklemme, über der auch die Stromzufuhr erfolgt. Dort kann auch die Dauerstromzufuhr für die Zungen erfolgen und gleichzeitig der Strom für die Herzpolarisierung für die Herzen 1 bis 4 abgenommen werden, sollte sich die Zungenlage als Stromabnahme als nicht sicher erweisen.
Im Vordergrund sind die Zuleitungen, im Hintergrund die Ableitungen an die DGV. Die beiden or Drähte sind für die Gleisstücken zwischen W145 und W147, sowie W146 und W148, also der Stücken, die außerhalb der Kreuzung liegen.
DGV Herzverteilung.JPG

Mit 4 Oder Bausteinen (1 x 4071) wird dem gesamten Schaltgebilde per 3 Tasten das Laufen beigebracht. Damit ergibt sich die 3 variantige Ansteuerung per einmaligen Tastendruck und nichts anderes.
Weichenansteuerung mot Weiche DGV rechts Logikl.GIF

Oft gescholten, auch sehr preisintensiv - die Tillig mot Antriebe. Eines sind sie jedoch; ziemlich sicher im Anpressdruck und der Langlebigkeit. Die neue Variante ist auch erheblich leiser und mit 12V~ nochmals lautstärkereduziert.
Zum justieren eignet sich ein Trafo auf einem Brett mit einem alten Stellpult und einem Anschluß für die Antriebe.
mot Antriebstester.JPG
mot Antriebstester Anschluß.JPG

So denn, fahren über Kreuz geht noch nicht, da der Fahrstrom außerhalb der DGV noch nicht umgepolt werden kann. Von daher demnächst mehr in diesem Theater.
 
Der Teufel steckt im Detail. Nach der angegebenen Schaltung mit den 2 x Um Rel wird zwar in einer Richtung über Kreuz das Kreuz polarisiert, in der andern Kreuzrichtung jedoch nicht, da die Polarisierung der Kreuze gleich bleibt. Manchmal ist die Farbe der Freund der Übersichtlichkeit.

Ein Anschluß an jedem Rel war noch frei, der wird genutzt und dann paßt es. Neue Platinen brauchtes es nicht, 2 Drähte als Brücke und 2 als Abgang genügen.
Die Weichenbezeichnung ist hier anders, es ist die andere DGV. Das ist aber nicht relevant, da beide die selben Aufgaben haben.

Parallelfahrt.GIF
Bhf Einfahrt.GIF
Bhf Ausfahrt.GIF
 
Dem Gregor seine Bogenkreuzung und 2 EW3 für die abzweigende Hauptbahn und deren Polarisierung:

Links die Hauptstrecke für die große Fahrt und nach rechts die abzweigende Hauptbahn über Gregors Bogenkreuzung und im weiteren Verlauf die DGV.
DGV links und Kreuzung.JPG

Kreuzung mit den beiden EW3
Kreuzung Elektrisch Parallelfahrt links.GIF
Kreuzung Elektrisch links Bhf Ein- und Ausfahrt.GIF
Kreuzung Elektrisch links Bhf Ausfahrt und große Fahrtl.GIF

Ansteuerplan, nur einmal gezeichnet für W7, W8 ist durch REL 2 angedeutet.
Weichenansteuerung mot Weichen Kreuzung links.GIF

Logik davor:
Weichenansteuerung mot Weichen Kreuzung links Logik.GIF

Platine geätzt (50x100 einseitig mit nur 2 Brücken), wartet auf Bestückung und den Test:
Platine unbestückt Kreuzung links.JPG

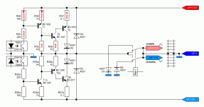
Der Gegentakthandreglerplan für den weiteren Verlauf nach der DGV im Bhf. Er wartet auf das Layout:
Fahrregler PWM OPV 7555 Handregler Gegentakt.GIF

Ob die beiden 4081 AND Gatter die LED der Optokoppler treiben können wird sich zeigen, hab ich so noch nie gemacht. Laut Datenblatt können die CMOS pro Baustein 400mW ab, also 8.5mA pro Gatter - man wird sehen.
 
CMOS und LED geht nur mit low-current LEDs mit max 2mA - da ist die Uds low(out) bei 10V Versorgungsspannung bei 1V. 5V-Betrieb geht nicht.
Wegen des PMOS-FET der Endstufe ist nur Sink-Betrieb möglich.
 
Gegentakttest:

Im Plan die Optokoppler richtig eingezeichnet, hätte sonst einen gewaltigen Unfall gegeben. Für die LED der Optokoppler sind 2 Gatter // als Treiber eingesetzt, im 4081 gibt es 4 und da bietet sich das natürlich an. So wie es aussieht, geht das für 5mA, muß aber noch genauer untersucht werden.
Fahrregler PWM OPV 7555 Handregler Gegentakt.GIF
Fahrregler PWM OPV 7555 Handregler Gegentakt Einzelplatine.JPG

Links eine der alten Platinen mit REL Polwechsel, rechts die neue als Testplatine mit 11V+ oder 11V- Rechteck gegen eine Masseschiene. Das funzt schon gut, muß noch ein bissel an der Gegenkopplung feilen, weil, da ist jetzt absolut nichts dabei und dann sollte das voll einbaureif sein, auch für die Fahrstraßen im Automatikbetrieb.
Fahrregler PWM OPV 7555 Handregler Gegentakt.JPG
 
Hallo,

zunächst die Sache mit den CMOS und den Optokopplern - das funktioniert so. 2 Gatter liegen parallel und treiben je eine LED des Kopplers. Es wird nichts warm und es gibt auch keinerlei Spannungseinbrüche an den Ausgängen des 4081. Die Signalübertragung ist sauber.

Die Gegentaktstufe und die Motorrückeinspeisung:
Bilder zeigen mehr als Worte. Pro Kästchen haben wir 20µs und 5V

Die obere Kurve zeigt das Signal am Gleis mit aufgesetzter Lok. Diese Kurve ist als Reverenz in allen Bildern auf Kanal 1 zu sehen. Das Signal kommt vom Handregler mit nur einer Betriebsspannung, wird also mittels Rel für vorwärts und rückwärts umgepolt, bleibt hier aber immer auf vorwärts.

Die untere Kurve zeigt nun das Ausgangssignal mit aufgesetzter Lok vom Gegentaktregler. Wie man sehr schön erkennen kann, schiebt der Motor richtig Energie zurück.
Oszi 1 normal und Gegentakt ohne D.JPG

Kurve 2 hat eine Diode mit der Anode auf Masse und der Kathode auf den Ausgang bekommen. Die Rückenergie wird vernichtet. Die Kurve sieht auch etwas sauberer aus als die obere, da 10µH // 2.2R in Reihe zum Gleis liegen.
Oszi 2 normal und Gegentakt mit D.JPG

Beide Handregler auf Vollgas. Das vom globalen Taktgenerator kommende Signal ist hinsichtlich der Gesamtfreq überall identisch, die Takttastverschiebung dann innerhalb des Periodenblocks einzeln verschiebbar.
Oszi 3 normal und Gegenakt mit D Vollgas.JPG

Kurve 2 rückwärts, also Betriebsspannung von Ub- zum Ausgang.
Oszi 4 normal und Gegentakt ohne D rückwärts.JPG

handumgepolte D am Ausgang
Oszi 5 normal und Gegentakt mit D rückwärts.JPG

beide Regler auf Vollgas, oben vorwärst, unten rückwärts
Oszi 6 normal und Gegentakt mit D rückwärts Vollgas.JPG


Als bewegtes Bild, Kurve 2 hat nur einen ohmschen Verbraucher mit 120R dran
Anhang anzeigen Oszi normal und Gegentakt ohmsche Last 1.mp4

Wie bekommt man das nun mit den Dioden gebacken.
Überlegung 1 - 2 pol Rel, verbunden mit dem 4013 für die Umpolung der Optokoppler:
Gegentakt mit REL und Dioden.GIF

Überlegung 2 - 4Q
Gegentakt 4Q Dioden.GIF

Hier fehlt mir der Gedanke zum ansteuern von T3 / 4 und T3a / 4a. Es müßte eine Basendifferenz her und T4 bzw T4a später schließen als T3 bzw T3a.
Eine Skizzenschaltung fand ich in der Bibel, 12. Auflage auf Seite 911/912. H Brückenvorschläge gibt es zu Haufe im Netz, leider fand ich keine Anregung mit einem Motorpol direkt auf Masse. Vielleicht hat jemand eine Idee ?
 
Eine Idee:

Gegentakt 4Q.GIF

Die gezeichneten Ströme und Spannungen stehen für den Moment UB+ an Opto 1, die Klammerwerte stehen für den Moment Masse an Opto 1.
Mit R38, R40, CE T2 und R36 wird die Ua gebildet und beeinflußt, hier 11.5V Die Ströme sind moderat, hängen sehr von den Ube`s von T3 und T3a ab, welche normale T`sind, keine Darlington. Einmal ausgemessen sollte es funktionieren.
Im dem Moment, in dem Masse an Opto 1 liegt, wird T4 leitend und kann den Strom vom Motor (hier als R Last benannt) aufnehmen und an die blaue Masse ableiten.
Dieselbe Aktion sollte für den Opto 2 gelten, also für die Rückwärtsfahrt.

Das Problem dürfte zu erkennen sein - wenn Opto 2 auf Eingangsmasse liegt, dann wird T4a leitend sein (respektive T4 bei Opto 2 Ansteuerung) und der Strom nicht den Weg über die Last finden, sondern von T3 über T4a nach Masse.

Noch nie angewendet - folgende Sache:
Ich hab da mal 2 selbstleitende FET für T5 und T5a eingezeichnet. Wenn T5a ein solcher wäre, dann müßte bei Ugs+ der FET schließen, heißt, wenn das Gate von T5a in dem Fall nicht von T1a, sondern von T1 angesteuert wird, T5 nicht von T1, sondern von T1a, dann müßten sie doch wechselseitig im "leitend" Durchgang des anderen Zweiges schließen.

BSP 135, N-MOS 120mA
P Kanal ?
Würde das überhaupt funktionieren, das Gate bekäme immerhin die volle Ub der Gegenseite ab. Bipolare sind sauer wenn die Ube mehr als -5V beträgt.
Sollte ein Wissender im Forum sein - bin dankbar für jeden Hinweis.
 
Zurück
Oben